方正兰亭黑家族,方正兰亭黑家族字体包,方正兰亭黑家族字体打包下载 基础信息 字体品牌: 方正字库 设计师: 齐立 字体分类: 黑体 ...
字酷堂常安楷书,字酷堂常安楷书字体包,字酷堂常安楷书字体打包下载 基础信息 字体品牌: 方正字库 字酷堂 设计师: 过中运 字体分类...
方正字迹-兰梓蓑笠翁体,方正字迹-兰梓蓑笠翁体字体包,方正字迹-兰梓蓑笠翁体字体打包下载 基础信息 字体品牌: 方正字迹 设计师: 张惟梓 字...
方正明采体家族,方正明采体家族字体包,方正明采体家族字体打包下载 基础信息 字体品牌: 方正字库 设计师: 郭炳权 字体分类: 创意字...
方正手迹-今天我又想你啦,方正手迹-今天我又想你啦字体包,方正手迹-今天我又想你啦字体打包下载 基础信息 字体品牌: 方正手迹 设计师: 王...
方正手迹-明月松间照,方正手迹-明月松间照字体包,方正手迹-明月松间照字体打包下载 基础信息 字体品牌: 方正手迹 设计师: 宋昱东 字体...
方正手迹-方正喵汪体,方正手迹-方正喵汪体字体包,方正手迹-方正喵汪体字体打包下载 基础信息 字体品牌: 方正手迹 设计师: 宋昱东 字体...
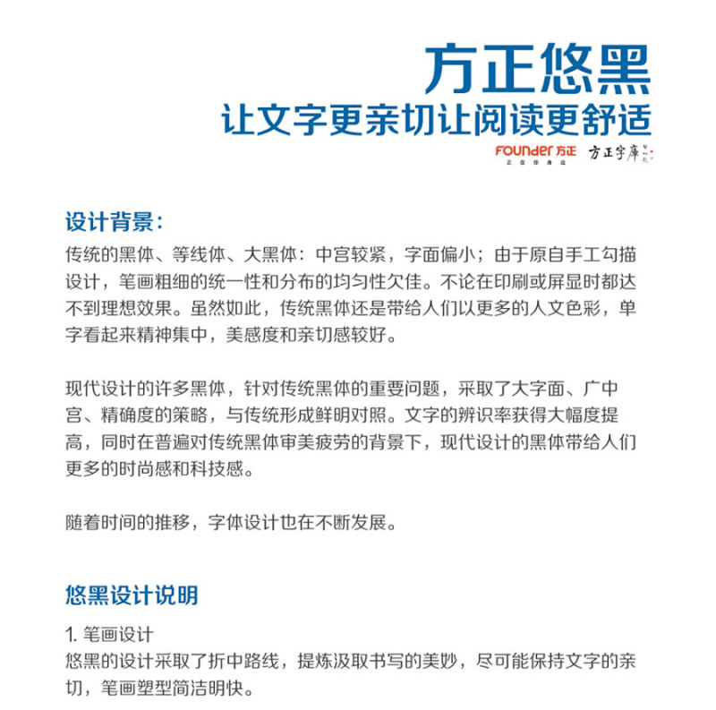
方正悠黑家族,方正悠黑家族字体包,方正悠黑家族字体打包下载 基础信息 字体品牌: 方正字库 设计师: 仇寅 字体分类: 黑体 字体属...
方正管峻楷书,方正管峻楷书字体包,方正管峻楷书字体打包下载 基础信息 字体品牌: 方正字库 设计师: 管峻 字体分类: 常规书写·毛笔 ...
方正坦黑体家族,方正坦黑体家族字体包,方正坦黑体家族字体打包下载 基础信息 字体品牌: 方正字库 设计师: 徐恒震 字体分类: 创意字...
方正手迹-你是我的荣耀,方正手迹-你是我的荣耀字体包,方正手迹-你是我的荣耀字体打包下载 基础信息 字体品牌: 方正手迹 设计师: 王航 ...
方正勇克体家族,方正勇克体家族字体包,方正勇克体家族字体打包下载 基础信息 字体品牌: 方正字库 设计师: 郭炳权 字体分类: 创意字...
方正字迹-子实行楷,方正字迹-子实行楷字体包,方正字迹-子实行楷字体打包下载 基础信息 字体品牌: 方正字迹 设计师: 杨子实 字体分类: ...